锚定新蓝海!2026 深耕交大高金筑牢金融科技与数字经济核心竞争力开元棋牌 - 开元棋牌APP下载- 官方网站
2026-01-12开元,开元棋牌,开元体育,开元棋牌入口,开元APP,开元棋牌官网,开元棋牌官方网站,开元官方网站,开元棋牌APP下载,开元棋牌网站,开元棋牌下载,开元棋牌app下载,开元棋牌试玩,开元体育app下载当前,金融与科技、产业与资本正加速融合。在这一进程中,上海——不仅作为全球资本聚集的国际金融中心,也同时是持续孕育新模式、新产业的创新引擎——其独特的双重角色正展现出强大的资源整合与驱动优势。
在此背景下,金融能力已逐渐突破传统行业界限,演进为职场人持续成长、企业稳健发展与个人进行长远规划的一项关键基础能力。当数字经济与人工智能不断重塑产业格局,系统掌握金融逻辑、资本运作与风险管理知识,对于期望突破专业瓶颈、实现从执行到决策跨越的职场人,以及致力于企业成长、创业或参与资本运作的实践者而言,变得前所未有的重要。金融思维与综合管理能力的深度融合,正成为高潜力人才构建持久核心竞争力的基石。
基于这样的趋势与需求,上海交通大学上海高级金融学院(SAIF)的MBA项目,致力于为培养面向未来的商业与金融管理者提供系统化的学习平台与成长赋能。
从行业观察来看,关注MBA的人群,往往并不处在职业起点,而是已经具备一定经验积累:5–10年工作经验的业务骨干,正在从专业岗走向管理岗的中层,希望实现跨界或认知升级的成熟从业者。这一阶段,职业发展的核心驱动因素已发生本质转变:从“个人执行力”转向“系统决策能力”,从“单点专业优势”转向“综合资源整合能力”,从“单打独斗”转向“圈层协同赋能”。
在这一阶段,单纯靠碎片化学习已很难完成结构性跃迁,而MBA,恰恰提供了一种被广泛验证的系统化路径。
在决定“是否读MBA”前,需先厘清其核心价值——它并非直接“制造成功”,而是通过认知重塑与资源链接,提升职业发展的上限与效率。
上交大高金MBA面向25–40岁、正在职业发展关键阶段的职场人士,尤其适合希望在快速变化的数字经济与AI时代完成自我升级的人群。
国内MBA项目日益丰富,“选对项目”远比“要不要读”更关键。一个值得长期投入的MBA项目,需满足以下四大特征:
基于这套标准,我们聚焦国内金融MBA领域的标杆——交大高金MBA项目,解析其成为行业焦点的核心逻辑。
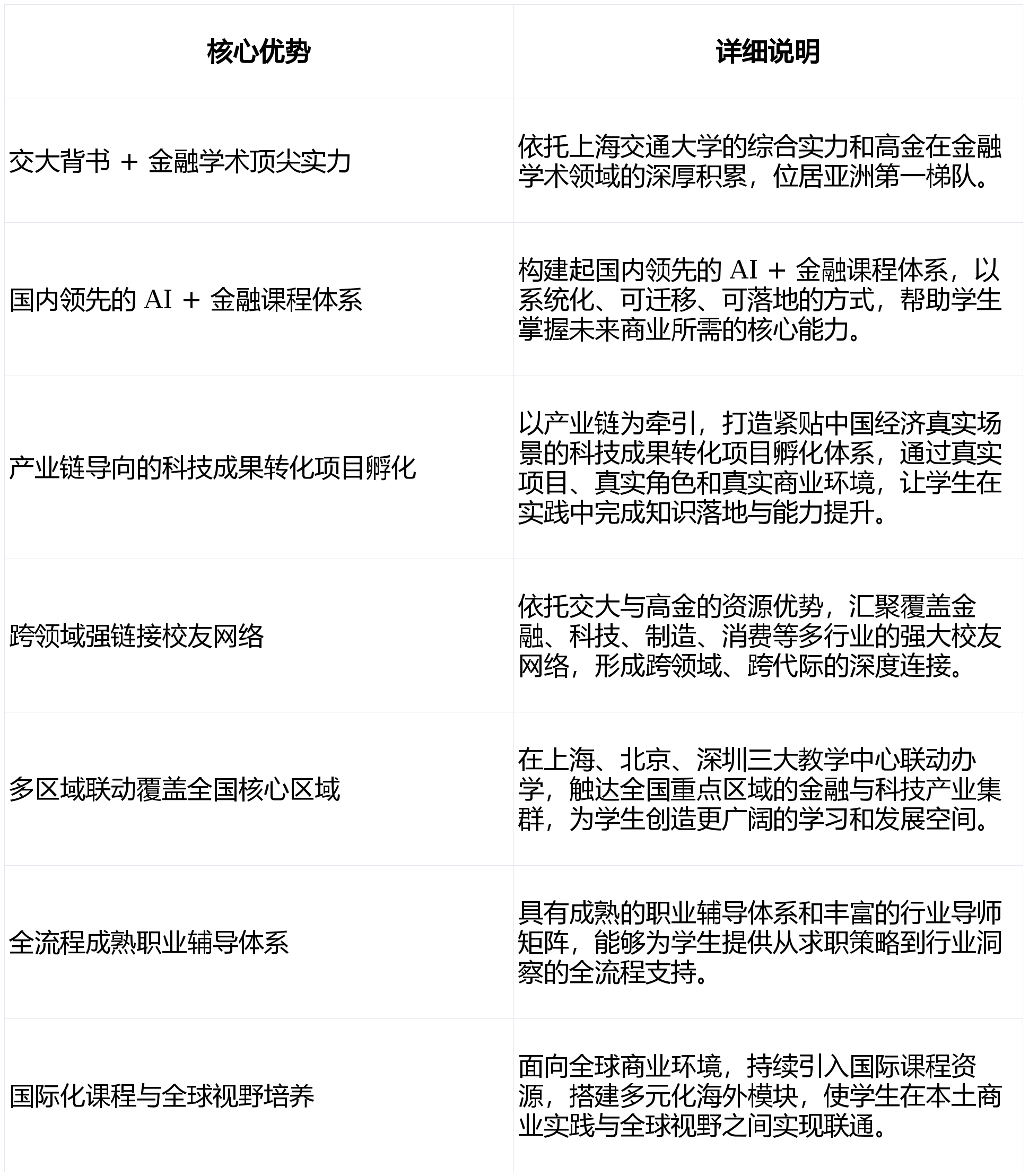
高金MBA项目是依托上海交通大学与上海高级金融学院(SAIF)的学术实力,面向未来经济与科技变革打造的工商管理硕士学位项目。作为中国最早聚焦金融专业方向的MBA之一,高金MBA持续整合全球顶尖商学院的课程理念,并在此基础上深度结合中国金融改革、科技创新与产业升级的实践场景,构建了交叉融合的现代管理教育体系。
高金MBA致力于培养兼具金融素养、管理能力、科技理解力、跨界创新精神的未来商业领导者,让学生在AI时代、产业时代、全球时代中具备穿越周期的长期价值。
2025年,交大高金参与建设的工商管理、管理科学与工程、应用经济学3个一级学科连续四年获泰晤士高等教育(THE)中国A+评级。
交大高金李峰、潘军、朱宁三位教授分别入选2024“中国高被引学者”(Highly Cited Chinese Researchers)。其中,潘军、朱宁两位教授已是连续第四年入选该榜单,李峰教授为连续第三年入选。
交大高金潘军和李峰教授入选美国斯坦福大学(Stanford University)和国际权威学术出版社爱思唯尔(Elsevier)共同发布的“2025年度全球前2%顶尖科学家榜单”(Worlds Top 2% Scientists 2025)。今年是潘军教授第7次入选,也是李峰教授连续第5次入选。
近年来,高金MBA在原有金融优势之上,系统升级课程框架,形成贯穿全程的 AI课程体系(AI4U—AI4Leader—AI4All)与科技金融项目式课程,帮助学生掌握大模型、智能体(Agent)、RAG、行业产业链分析、企业价值评估、科技成果转化、并购投融资等面向未来的核心能力,实现从“会用工具”到“理解原理”“推动落地”的能力跃迁。
项目以金融为底层逻辑,以AI赋能为认知升级路径,以科技产业为实践场景,通过多轨融合,帮助学生把握全球趋势,理解中国经济运行机制,洞察科技驱动下的商业模式革新。课程广泛借鉴沃顿、MIT等国际一线商学院体系,同时更强化中国市场的政策、产业、资本协同维度,使学生在全球—本土双循环的市场结构下形成系统化判断力。
依托高金在 上海、北京、深圳 三地的教学中心,项目深入链接全国最具活力的金融与科技产业生态。从课堂到企业、从案例到真实项目、从本土到国际模块(包括沃顿模块及东南亚创新与资本治理模块),学生能够在京津冀、长三角、大湾区三大经济圈之间切换学习现场,沉浸式体验资本市场、科技创新、行业变革的真实脉动。
l AI课程体系(AI4U—AI4Leader—AI4All):用系统性课程设计,帮助学员解决AI作用下的真实业务痛点。从认知升级到项目落地,打造既懂工具、更懂产业的未来管理者。
l 科技金融项目课程:底层认知、大模型交互、Agent技能、RAG、业务流程重构、24小时Hackathon等。
l 产业与实战课程:科创企业成果转化实践课程、企业并购实战、智能制造/医疗科技产业项目。
l 金融核心课程体系:公司金融、资本市场、资产管理、经济学、会计、风险管理等。
高金MBA依托全球优质教育资源,构建了涵盖双学位、海外交换、国际游学在内的全链路国际化培养体系,帮助学生在真实的全球商业与金融生态中拓展视野、提升实践能力、搭建跨文化人脉网络。
l 双学位项目:金融MBA在校生以及符合条件的校友可以申请对应的海外高校项目进行学习,课程完成考核通过后可获得由海外高校颁发的硕士学位。
l 海外交换项目:可选赴意大利、丹麦、澳大利亚、英国、芬兰、韩国、德国、加拿大、法国、瑞士等国家的合作院校进行短期交换,选修该院校课程,有效学分将得到SAIF认可。具体海外交换院校名单以每年SAIF国际交换项目宣讲会公布的院校名单为准。
l 国际游学项目:SAIF学生可申请参加上海交通大学研究生院和国际交流与合作处所组织的暑期海外游学项目,包括暑期班、夏令营等。
项目每年在上海、北京、深圳三地开展多场职业辅导活动,提供行业导师、职业顾问与招生导师组成的全流程职业支持体系。
l 科金实践项目:以真实科技企业/项目为载体,组织学生团队在导师陪跑下完成“调研—拆解—方案—验证—路演/汇报”的全流程实战。聚焦科技成果转化与产业落地中的关键问题,让同学在真实不确定性里训练产业判断、商业建模与融资表达,把“看懂科技”变成“推动增长”。
l SAIF LIVE综合实践课:为高金学子提供独特且创新的学习体验机会,通过参与实际的项目和活动来学习知识和累积实践经验,从而更加丰富和完整学生的在校学习。围绕1个企业线位高金学生,组成团队,为期8-10周项目时间最终产生高质量解决方案。
通过戈壁品格领导力、亚沙赛等课程,帮助学生在挑战与协作中提升领导力与意志力。
在不断变化的时代,MBA并非成功的保证,而是以系统性方式加速认知迭代、资源整合与影响力拓展的“战略加速器”。交大高金MBA立足金融与科技融合之势,构建起以金融为内核、以科技与产业为两翼的“专业-资源-实战”三维体系,成为金融及跨界人才应对复杂竞争的有效路径。真正的选择关键,从来不是“是否读MBA”,而是“你是否清晰,自己要借助MBA实现怎样的突破”。唯有需求明确、项目匹配,这段投入才能真正转化为职业生涯的确定性助推。返回搜狐,查看更多


